Projects Certification and Authorization Directorate (PCAD) of the Nigerian Content Development and Monitoring Board (NCDMB) reports directly to the Executive Secretary Office of NCDMB.

The Directorate comprises Three Divisions, namely: Upstream Division (UPD) Midstream Division (MID) Refinery and Gas Division (RGD)

“To Maximize Nigerian Content Value in projects executed in the Nigerian Oil and Gas Industry”

To extract Nigerian Content Commitments from Industry Operators before contract award in line with the requirements of the NOGICD ACT, 2010”

The directorate's’s major responsibility is to ensure that all tenders in the Oil and Gas Industry comply with the minimum Nigerian Content targets stipulated in the schedules of the NOGICD Act. Execution of this responsibility is carried out by interfacing with the Nigerian content (NC) department of Operators, who in turn interfaces with the Service providers/Contractors during all stages of the contracting process in line with sections 7-22 of the NOGICD Act. The Contracting and Tendering Process (bid document review, certification and evaluation process) commences with the Oil and Gas Operator submitting a Nigerian Content Plan (NC Plan) for the Board’s review and approval.

A structured evaluation of NC Plans to ensure early integration of Nigerian Content requirements in project execution across the oil and gas value chain.

Evaluation of Nigerian Content compliance at the Technical Invitation to Tender (ITT) stage to ensure that local content deliverables are embedded in contractors' bids.

Assessment of Nigerian Content deliverables during the Commercial Invitation to Tender (ITT) stage, ensuring bidders commit to local value retention before contract finalization.

Objective assessment of bidders' technical submissions to ensure alignment with Nigerian Content requirements, capacity, and project-specific expectations.

Comprehensive review of commercial bids to ensure fairness, competitiveness, and alignment with Nigerian Content Development objectives.

A mandatory certification process that verifies compliance with Nigerian Content requirements in oil and gas projects.

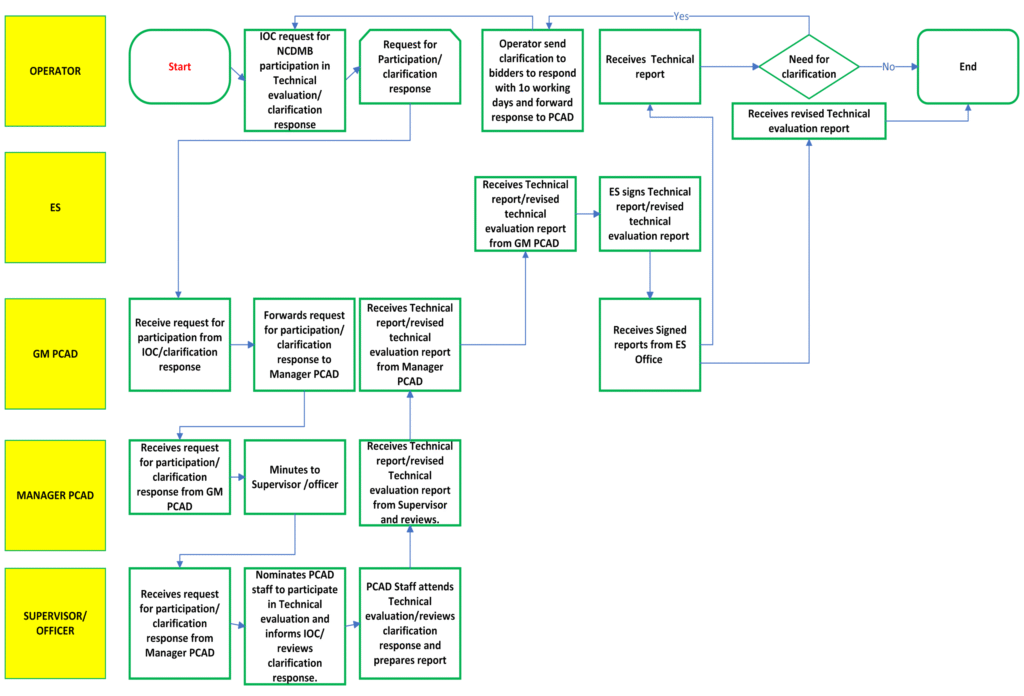
An overview of the structured collaboration between PCAD, Operators, and Service Providers during contracting and tendering to ensure Nigerian Content compliance.
Nigerian Content Tower, Yenagoa, Bayelsa State.
We use cookies to improve your experience. By using our site, you agree to our Privacy Policy.
Websites store cookies to enhance functionality and personalise your experience. You can manage your preferences, but blocking some cookies may impact site performance and services.
Essential cookies enable basic functions and are necessary for the proper function of the website.
These cookies are needed for adding comments on this website.
These cookies are used for managing login functionality on this website.
You can find more information in our Cookie Policy and Privacy Policy.