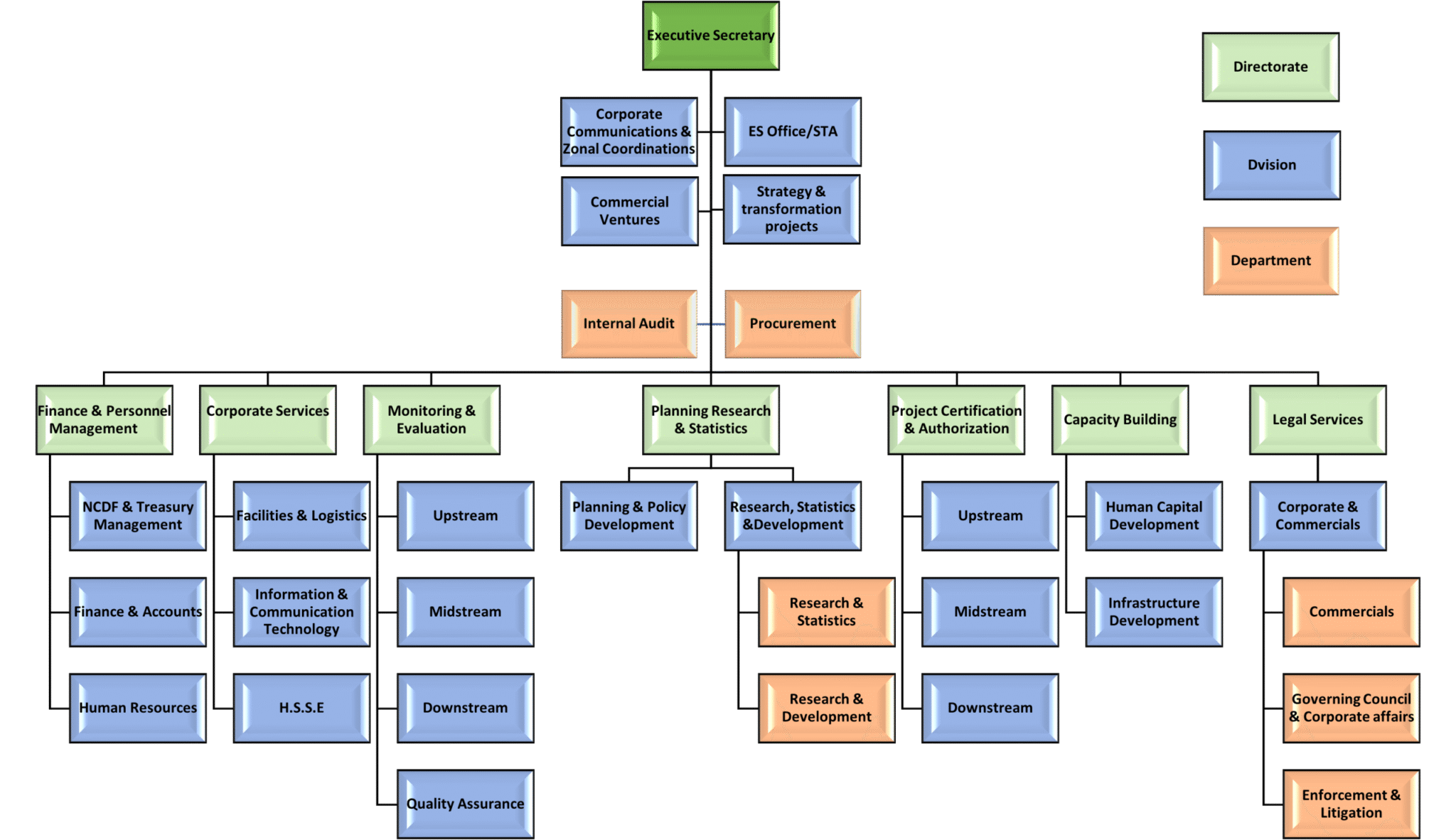
Organogram

Organisational Chart

Key Thrusts of the NOGICD Act of 2010

  • Integrate oil producing communities into the oil and gas value chain.
    Foster institutional collaboration.
  • Maximize participation of Nigerians in oil and gas activities.
  • Link oil and gas sector to other sectors of the economy.
  • Maximize utilization of Nigerian resources i.e. goods, services and assets.
  • Attract investments to the Nigeria oil and gas sector (service providers, equipment suppliers etc)
Vision

To be the catalyst for the industrialization of the Nigerian Oil and Gas Industry and its linkage sectors.

Mission

To promote the development and utilization of in-country capacities for the industrialization of Nigeria through the effective implementation of the Nigerian Content Act

Core Values

Patriotism, Passion, Professionalism, Integrity, Creativity and Team Spirit

Freedom of Information Act
Loading...